Fork me on GitHub

Project Notes

#010 屋台ラーメン The Yatai Ramen Doorbell

A wireless doorbell based on an Arii (Microace) Yatai Ramen model with added lights and sound.

Build

Here’s a quick demo..

clip

Notes

I found a cute Yatai Ramen model on sale while browsing Plaza Japan. It was originally an Arii kit, but apparently the company was later subsumed by Microace. I have no idea if this kit is still in production, although it is still available for sale at some outlets.

My plan is to turn it into a door bell with appropriate sounds and lights.

Kit Build

kit_box_art

The kit is pretty crude - lots of flash and not much detail. I cleaned it up and thinned some of the mouldings e.g. ramen bowls should not be the equivalent of ~2cm thick!

kit_parts

The lamp post was a single plastic moulding, which I converted to hold some LEDs.

build_lamp

The cart has LEDs installed:

build_yatai

The tree provided was quite pitiful, so it got stripped, rewired, and re-foliaged as sakura in full bloom (using a minced pink dishwashing sponge).

build_tree

Electronics Design

The Ramen stall is mounted on a base with built-in electronics for:

  • 433 Mhz RF receiver (listens for trigger signal from the remote doorbell)
  • control of the LEDs in the lamp post and stall
  • load the sound from SD card and playback via an LM386-amplified speaker
  • manual trigger switch to run a sound/light demo sequence
  • permanently on, powered from 5V USB
  • controlled with an Arduino Nano - small form factor, built-in USB, and all the IO ports needed

The remote doorbell:

  • 433 Mhz RF transmitter
  • Arduino Nano to generate the ASK-encoded transmission
  • an auto-sleep circuit (the Arduino cuts power completely after transmission)
  • 9V battery power source
    • used to power the transmitter at higher voltage for increased range
    • connects to VIN of the Arduino to take advantage on the on-board regulator

Radio Module

I’m using a common (LPD433) 433 Mhz RF Transmitter and Receiver Module from aliexpress. With antennas attached, it has reliable performance from one end of my apartment to another.

Under Arduino control, it can handle an encoded transmission. The encoding will hopefully eliminate cross-talk and false triggers from other 433 MHz devices.

rf_module

The receiver is designed to operate at 5V. I have added the 32cm external antenna:

  • Product Model: MX-05V
  • Operating voltage: DC5V
  • Quiescent Current: 4MA
  • Receiving frequency: 433.92MHZ / 315Mhz (optional)
  • Receiver sensitivity: -105DB
  • Size: 30 14 7mm
  • External antenna: 32CM single core wire, wound into a spiral

The transmitter can operate from 3.5-12V:

  • Product Model: MX-FS-03V
  • Launch distance: 20-200 meters (different voltage, different results)
  • Operating voltage: 3.5-12V
  • Dimensions: 19 * 19mm
  • Operating mode: AM
  • Transfer rate: 4Kb/s
  • Transmitting power: 10mW
  • Transmitting frequency: 433Mhz / 315Mhz (optional)
  • An external antenna: 25cm ordinary multi-core or single-core line

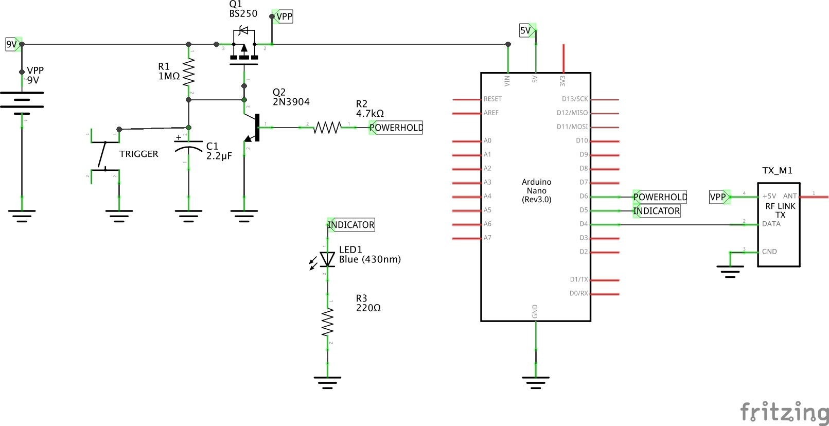
Remote Doorbell (Transmitter) Circuit

The remote doorbell is triggered with a push button that turns on the battery power via Q1 p-channel MOSFET and holds it while C1 discharges. C1 is selected to provide enough time for the Nano to boot and assert power via Q2.

The transmitter uses the RadioHead library to send a series of ASK-encoded messages (repeated to make sure at least one gets through) and then shuts down by pulling Q2 low.

Code for the transmitter is in Transmitter/Transmitter.ino.

Transmitter_bb

Transmitter_schematic

Building the Transmitter

Final assembly in my old doorbell housing:

build_tx

My notes on the protoboard layout I used:

build_tx_layout

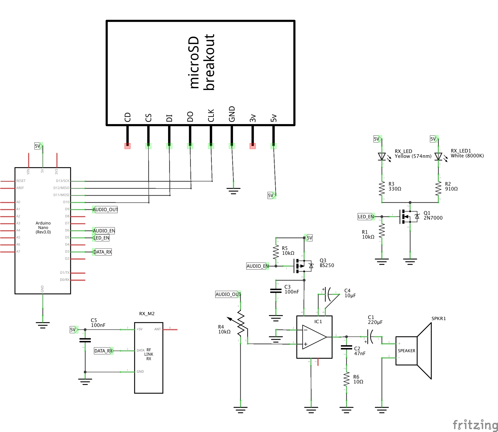
Base Station (Receiver) Circuit

The receiver uses the RadioHead library to listen for transmissions from the bell switch. When triggered, the code:

  • turns on the lights (LEDs in the lamp post and cart) via Q1 low-side n-channel MOSTFET
  • turns on the audio power via Q3 high-side p-channel MOSFET
  • plays sound file from the SD card using the TMRpcm library

Note that the RH_ASK and TMRpcm libraries both use Timer 1 by default, and this cannot be changed without modifying the library source code. The sketch avoids the conflict by re-initializing the RH_ASK driver after the sound has played.

Code for the receiver is in Receiver/Receiver.ino.

Receiver_bb

Receiver_schematic

Testing transmitter and receiver on breadboards:

Breadboard Build

Building the Receiver

Installed in the base of the kit:

build_rx

My notes on the protoboard layout I used:

build_rx_layout

Bench-testing the complete build:

YataiRamenDoorbell_build2

Conclusions / Next Steps

Works pretty well, however the audio volume is a bit low (even with the LM386 wired for maximum 200x amplification). I’d like to look at some ways to improve that.

Credits and References

Research References

About #10
Vehicles - civilJapanElectronicsMicro AceARII

This page is a web-friendly rendering of my project notes shared in the LittleModelArt GitHub repository.

Project Source on GitHub Return to the LittleModelArt Catalog
About LittleModelArt

LittleModelArt is my personal collection of scale models, miniatures, and art projects. Each project page includes all my notes and references.

I'm always happy to hear from others interested in the projects, so please feel free to get in touch.

For a while I included my scale modelling projects in the LittleArduinoProjects repository but now they are here. Check out LittleArduinoProjects if you are looking for electronics projects!

Project Gallery view the projects as an image gallery Notebook reference materials and other notes Follow the Blog follow projects and notes as they are published in your favourite feed reader